關於amjs澳金沙门
我們是誰
我們的曆程
我們的標誌
我們的優勢
五大核心事業
國內銷售網絡
我們的產品
非常麥
晶花
金貓
佳芝味
蘇小丸
卡麗瑪
應用方案
可持續發展
社會責任
創新與研發
質量體係
行動計劃
新聞資訊
新聞發布
品牌活動
招標公告
投資者關係
股票情況
公司公告
定期報告
投資者聯絡
加入我們
校園招聘
社會招聘
聯係我們
新聞發布
品牌活動
招標公告
首頁
新聞資訊
招標公告
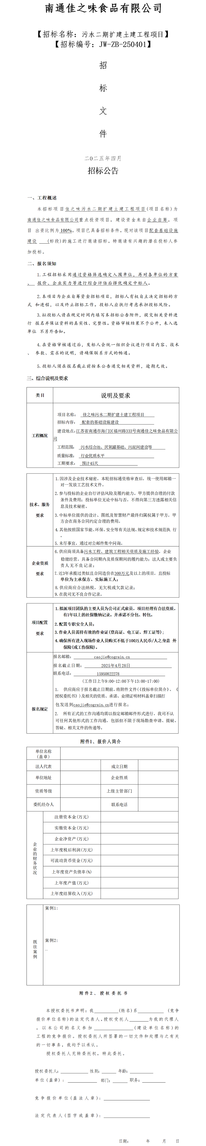
《南通佳之味食品有限公司汙水二期擴建土建工程項目》招標公告
發布日期:2025-04-23
瀏覽次數:
附件:
南通佳之味食品有限公司汙水二期擴建土建工程項目招標文件.docx
返回列表
下一篇:《關於選聘2025年年度會計師事務所項目》招標公告
關於amjs澳金沙门
我們是誰
我們的曆程
我們的標誌
我們的優勢
五大核心事業
國內銷售網絡
我們的產品
非常麥
晶花
金貓
佳芝味
蘇小丸
卡麗瑪
應用方案
可持續發展
社會責任
創新與研發
質量體係
行動計劃
新聞資訊
新聞發布
品牌活動
招標公告
投資者關係
股票情況
公司公告
定期報告
投資者聯絡
加入我們
校園招聘
社會招聘
聯係我們